本科教育教学审核评估,是事关普通本科高校全局发展和长远发展的重大工作。
审核评估与“双一流”的建设息息相关。高校立身之本在于立德树人,只有培养出一流人才的高校,才能够成为世界一流大学,“双一流”的遴选条件充分考虑了人才培养质量,强调建设高校应有高质量的本科生教育和研究生教育。中国科学院院士、中国学位与研究生教育学会会长杨卫在《“双一流”建设的上行式评估》一文中指出:教学评估是一流学科遴选的“前置条件”,实行教学一票否决。
2021年2月,教育部出台《普通高等学校本科教育教学审核评估实施方案(2021—2025年)》,标志着新一轮本科教育教学审核评估工作的启动。时至2025年,本轮审核评估即将收官,高校陆续官宣完成评估,进入整改阶段。
“两类四种”,分类评价
部分“双一流”,获专家组高度评价
据介绍,本轮审核评估全国共有834所高校参与评估,覆盖31省市。2023年,清华大学、上海交通大学、中国农业大学、安徽大学、辽宁石油化工大学、常熟理工学院和衢州学院作为首批试点院校,完成评估工作。
2024-2025年,全国高校陆续陆续召开评估启动会、推进会等,推进自评工作。教育部专家组经过线上评估+入校评估,召开专家意见交流会。日前,多所“双一流”高校先后官宣,完成新一轮本科教育教学审核评估,并得到了专家组的高度评价。例如,电子科技大学获评电子信息领域“黄埔军校”金字招牌;华南理工大学在多个人才建设培养方面走在全国前列;哈尔滨工业大学为新时代中国高等工程教育创新发展作出了示范引领,铸就了“航天第一校”金字招牌等。部分高校新一轮审核评估专家组评价如下:
新一轮审核评估明确了5年一轮的周期性评估制度,强化持续改进,让审核评估“长牙齿”。评估审核程序环环相扣,包括评估申请、学校自评、专家评审、反馈结论、限期整改、督导复查。
学校自评是本轮审核评估的重要环节。根据《教育部教育质量评估中心开展本科教育教学审核评估的通知》的要求,高校需在官网公示《新一轮本科教育教学审核评估自评报告》,涵盖学校简介、自评工作开展情况、自评结果等内容。其中自评结果包括了存在问题、原因分析及整改举措。
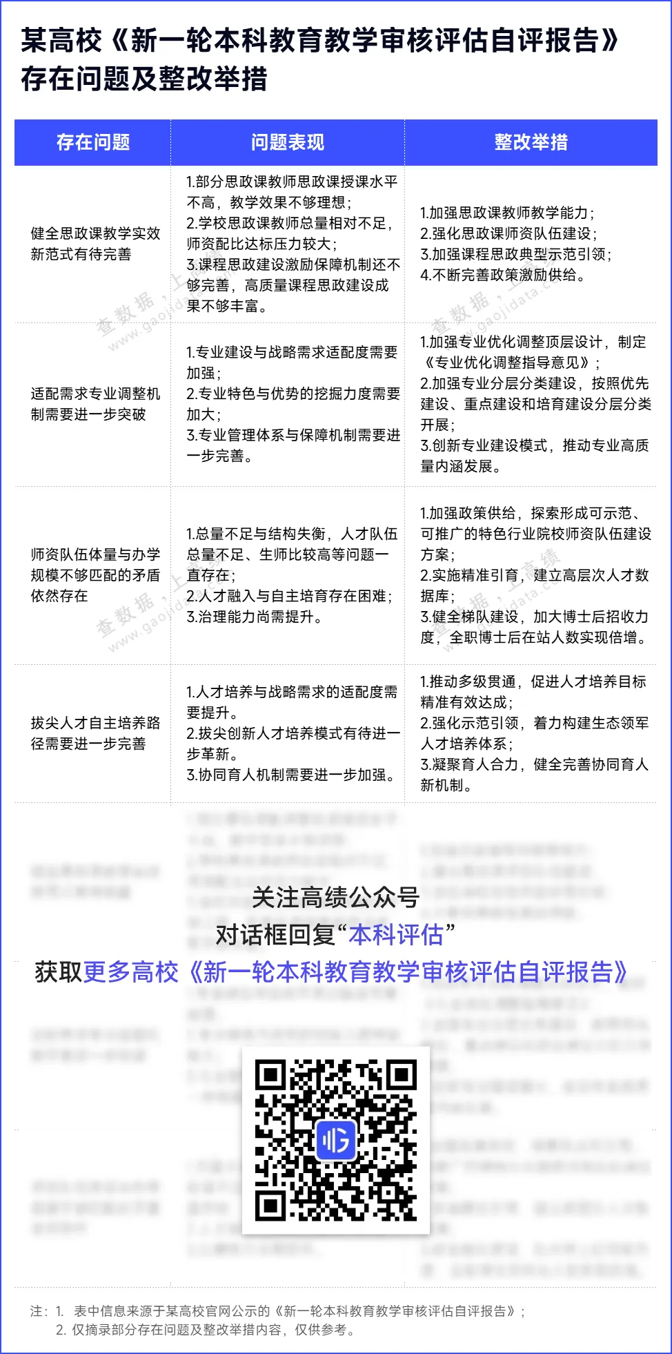
高绩收集整理了部分高校自评报告,其中某高校自评报告显示,学校分类为“第二类”,自评报告中写明了思政课教学水平不高、适配需求专业调整跟不上、师资队伍体量不足等多项问题及其整改举措。
近期,多所高校接受本科教育教学审核评估整改验收专家组进校考查,评估进入最后收尾阶段。期待高校能在评估工作中积极构建自觉、自省、自律、自查、自纠的大学质量文化,扎实提升本科教育教学水平,为教育强国建设贡献力量。
免责声明:本网站所转载的文字、图片与视频资料版权归原创作者所有,如果涉及侵权,请第一时间联系本网删除。
官方微信
《腐蚀与防护网电子期刊》征订启事
- 投稿联系:编辑部
- 电话:010-62316606
- 邮箱:fsfhzy666@163.com
- 腐蚀与防护网官方QQ群:140808414







