万众瞩目的2025年两院院士增选结果即将出炉,这场备受学界与社会关注的科技界“盛典”正式进入倒计时。
今年的院士增选坚决打破“论资排辈”,强调真正为国家科学技术事业进步作出贡献的价值导向。《2025年度中国科学院院士增选指南》《中国工程院2025年院士增选指南》文件中都明确提到:着重从长期奋战在科研一线的科研人员中推荐和遴选院士。
近日,2025年科睿唯安“全球高被引科学家”名单正式公布,作为全球科研领域一年一度的盛事备受瞩目。高被引研究人员在其研究领域表现出显著和广泛的影响力,在全世界的科学家和社会科学家中,被高度引用的研究人员是千分之一,这无疑是科研水平的一大有力佐证。
高绩(ID:gaojidata)将基于2025年科睿唯安“全球高被引科学家”名单,综合2025年两院院士增选有效候选人名单,以及2025年度国家科学技术奖励初评表现,筛选哪些顶尖科学家有望最终入围院士。
“全球高被引科学家”,冲院士
据高绩(ID:gaojidata)统计,37所高校的“全球高被引科学家”,正在向2025年两院院士发起冲击,包括50位中国科学院院士有效候选人和13位中国工程院院士有效候选人。
其中,浙江大学共有8位“全球高被引科学家”入选2025两院院士候选选人名单,在全国高校范围内数量最多;清华大学和北京大学分别有6位和5位“全球高被引科学家”入选;武汉大学和复旦大学各有3位“全球高被引科学家”入选。
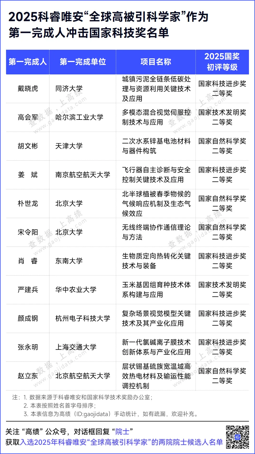
“全球高被引科学家”,争国奖 院士候选人,第一完成人冲国奖
让我们一同期待新一届两院院士增选结果和国家科技奖的揭晓,也希望我国的顶尖科学家们未来能够取得更多的科研突破,为国家的科研事业做出更大的贡献。
免责声明:本网站所转载的文字、图片与视频资料版权归原创作者所有,如果涉及侵权,请第一时间联系本网删除。
官方微信
《腐蚀与防护网电子期刊》征订启事
- 投稿联系:编辑部
- 电话:010-62316606
- 邮箱:fsfhzy666@163.com
- 腐蚀与防护网官方QQ群:140808414






