9月底,2025年国家科技奖初评结果公布,共302项成果通过初评,含60项自然科学奖、51项技术发明奖通用项目、134项科技进步奖通用项目,专用项目57项(20项技术发明奖、37项科技进步奖)。科奖在线汇总如下:
-
初评结果,定额定标,与往年差距不大;
-
会评48个组,1078名评审专家,平均每组有22-23名专家;
-
通用项目中,10项特等奖、36项一等奖通过初评,未来估计还将落选50%(点阅查看名单);
-
各奖种初评通过率,专用>通用,发明>自然>进步,专家提名国家奖通过率最高(点阅查阅分析);
-
超60位院士候选人的国家奖项目通过初评,特等奖6项、一等奖5项,二等奖54项(点阅查看名单);
一、2025国家科技奖 会议初评专家名单
2025年度国家自然科学奖、国家技术发明奖通用项目和国家科学技术进步奖通用项目进行会议初评,有48个评审组、1078名评审专家,平均每组有22-23名评审专家。全部专家名单如下:



二、初评通过的特等奖、一等奖名单
本年度通用项目中通过初评的特/一等奖数量46项,含自然科学奖一等奖6项,技术发明奖一等奖14项,科技进步奖特等奖10项、一等奖16项。名单具体如下:




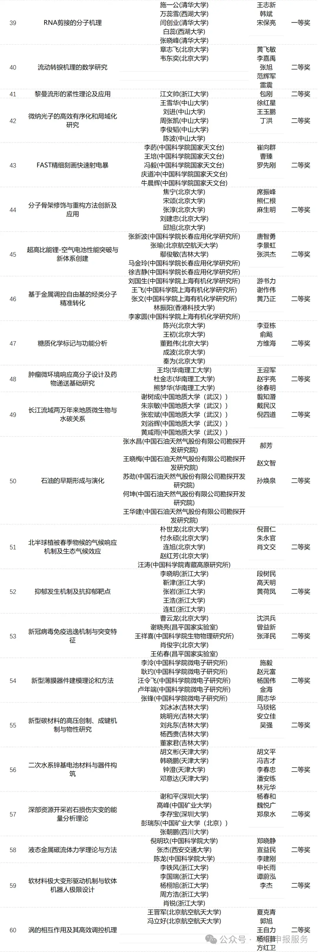
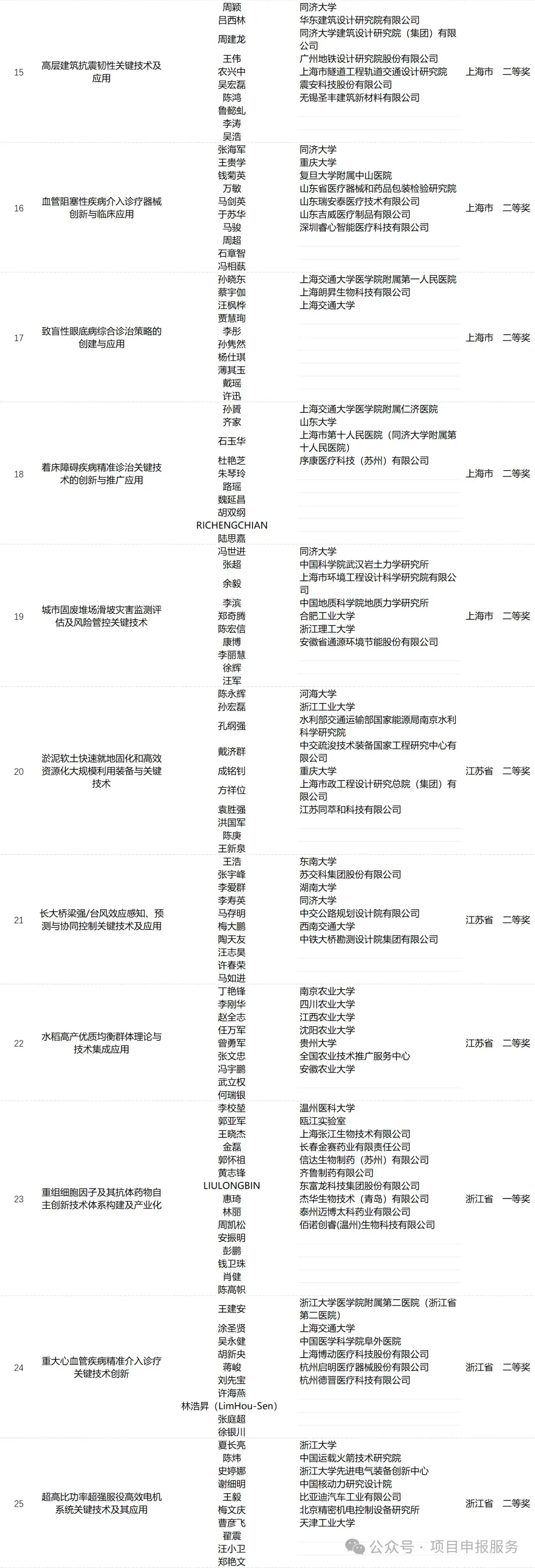
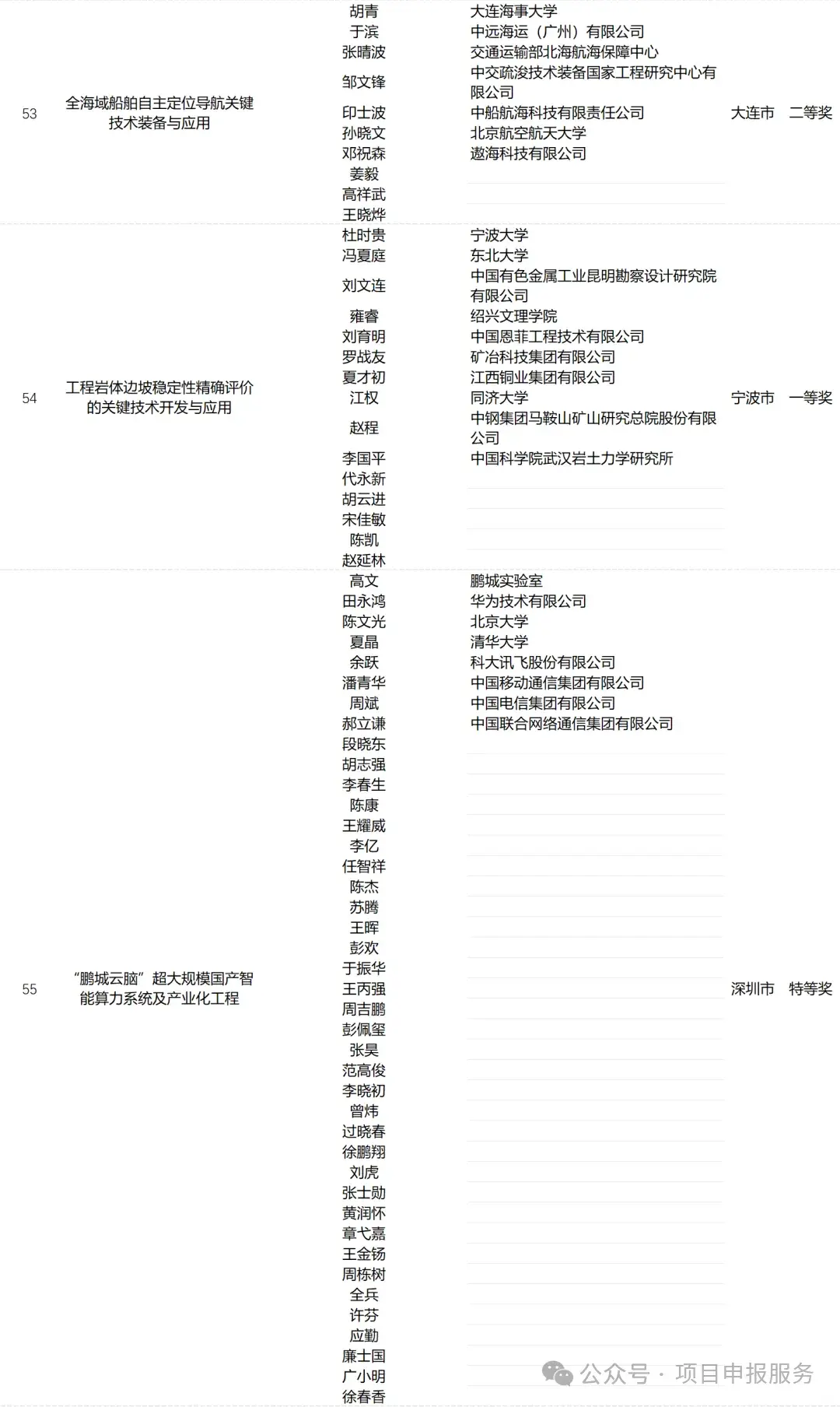
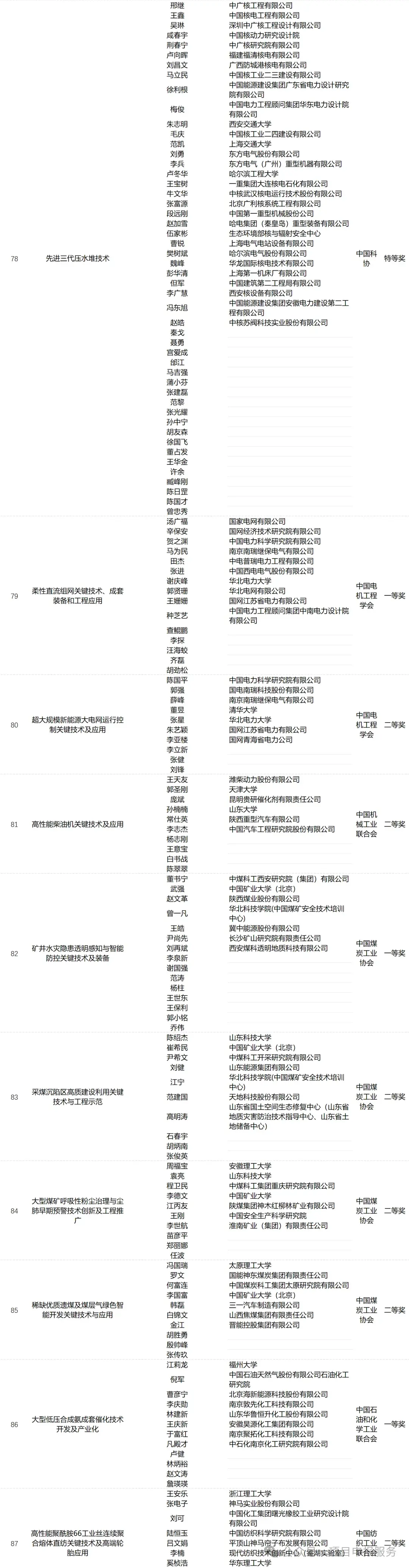
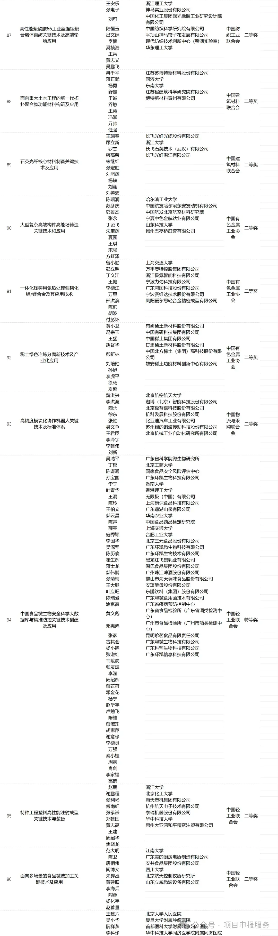
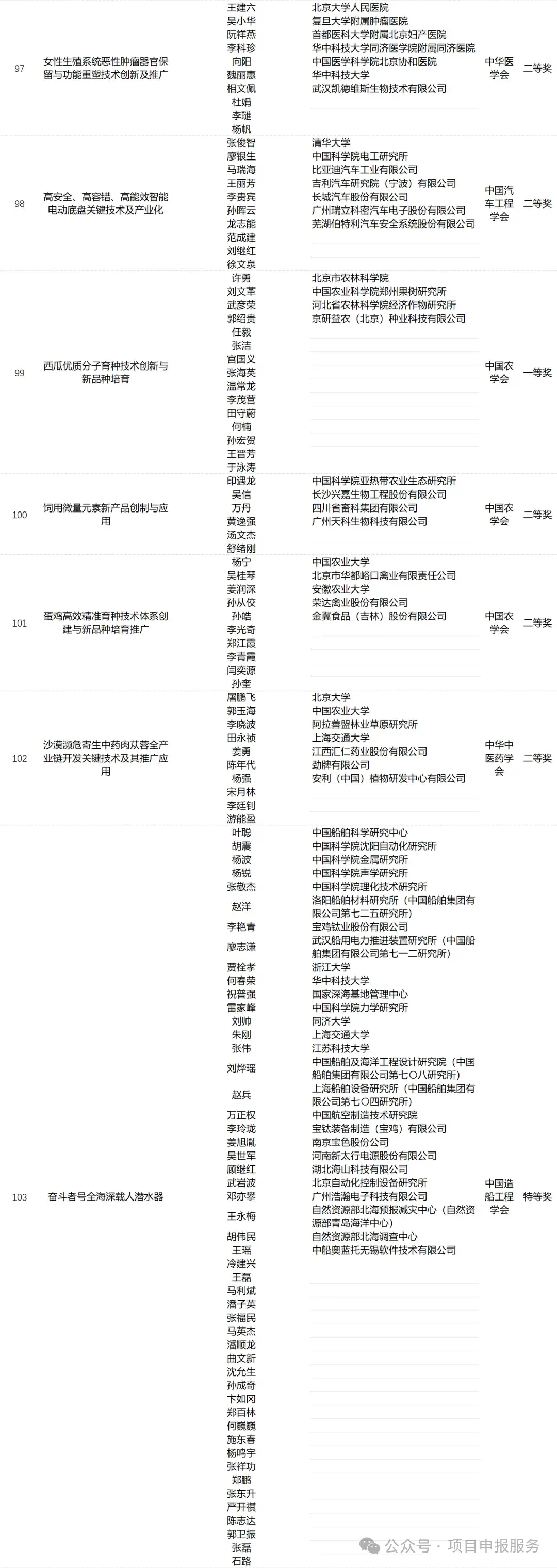
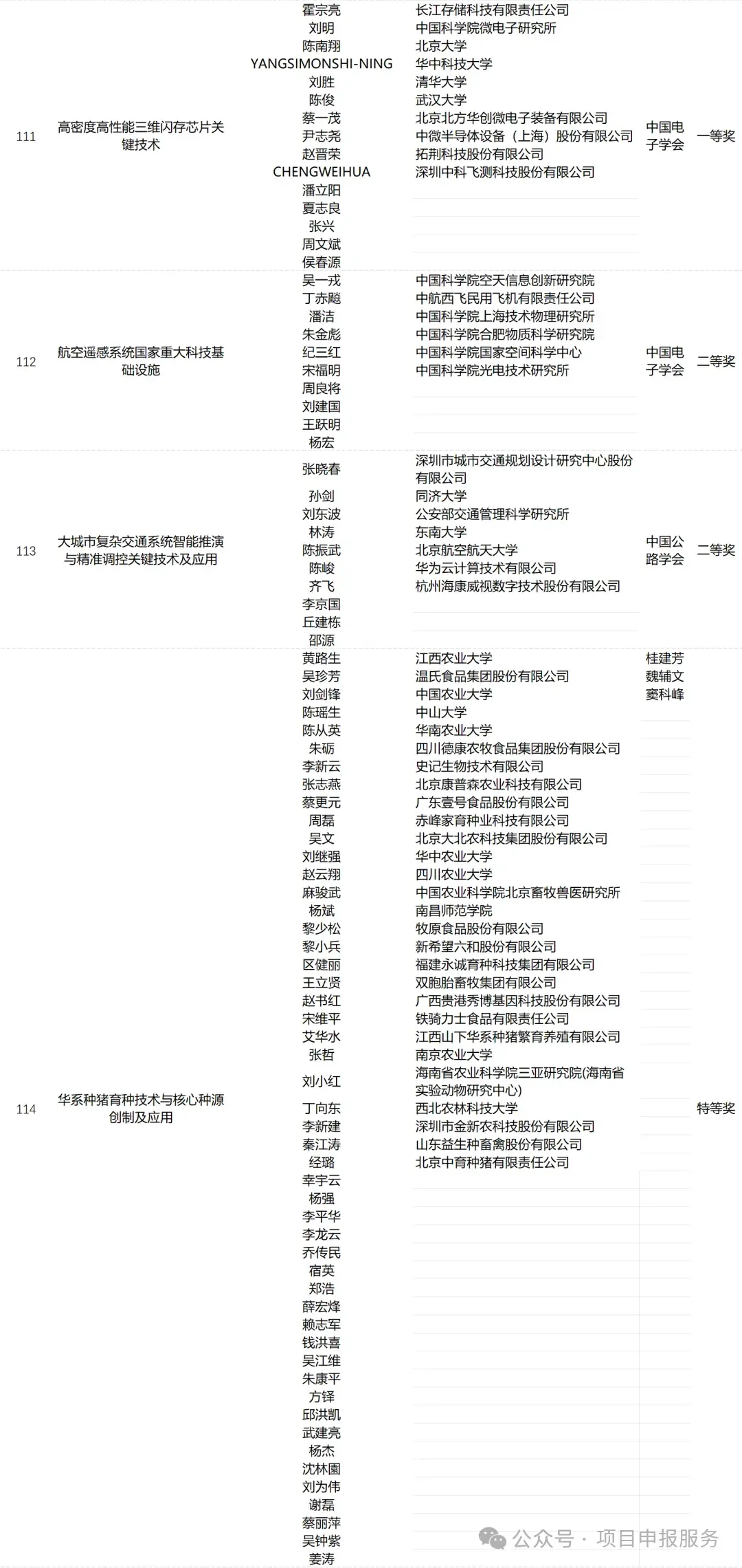
三、2025国家科技奖 初评通过项目名单
共302项成果通过初评,含60项自然科学奖项目、51项技术发明奖通用项目、134项科学技术进步奖通用项目,专用项目57项(20项技术发明奖、37项科学技术进步奖)。
通过初评的通用项目名单如下:


















免责声明:本网站所转载的文字、图片与视频资料版权归原创作者所有,如果涉及侵权,请第一时间联系本网删除。
相关文章
无相关信息
官方微信
《腐蚀与防护网电子期刊》征订启事
- 投稿联系:编辑部
- 电话:010-62316606
- 邮箱:fsfhzy666@163.com
- 腐蚀与防护网官方QQ群:140808414
点击排行
PPT新闻
“海洋金属”——钛合金在舰船的
点击数:11037
腐蚀与“海上丝绸之路”
点击数:8475



