2024年度河北省科学技术奖学科专业组网络评审结果!454项(人/组织)全名单
2024-11-14 14:14:40 作者:科奖在线 来源:科奖在线 分享至:

河北省科学技术厅关于2024年度河北省科学技术奖学科专业组网络评审结果的公告

2024年度河北省科学技术奖学科专业组网络评审工作已经结束。共有912个项目通过形式审查、公示后参加了网络评审,有454项(人/组织)通过网络评审入围行业评审,其中自然科学奖64项、技术发明奖29项、科学技术进步奖361项(不含企业技术创新奖)。

河北省科学技术厅关于做好2024年度河北省科学技术奖行业评审有关准备工作的通知
各提名单位(专家):
  2024年度省科学技术奖行业评审采用会议方式进行,项目介绍采用视频PPT形式。为便于做好相关准备工作,现将具体要求通知如下:
  一、视频PPT介绍内容
  视频PPT必须与项目提名书内容保持一致,不得随意增添内容,不得出现汇报人相关汇报镜头、场景等视频内容。
  (一)自然科学奖
  1.项目名称、所属学科及项目来源(国家、省计划课题、自选课题等);
  2.研究背景及思路;
  3.重要科学发现(主要研究内容及自然现象和规律上的新发现,在研究方法和手段上的创新、在理论学说上的创见等);
  4.代表性论文专著发表情况、被他人引用情况;
  5.客观评价;
  6.项目研究成果的科学价值及其对学科发展的作用和意义。
  (二)技术发明奖
  1.项目名称、申报奖种、所属技术领域及项目来源(国家、省各类科研计划、自选课题等);
  2.发明背景及思路;
  3.主要发明点及相关技术内容(包括主要技术参数、经济指标、国内外同类技术先进性对比等);
  4.知识产权及标准规范情况(发明专利、其他知识产权、国家标准、论文等,行业许可证书等);
  5.客观评价;
  6.应用和效益情况(应用转化和推广情况,直接经济效益、间接经济效益、社会效益等);
  7.促进行业科技进步和提高行业竞争力的作用及意义。
  (三)科学技术进步奖
  1.项目名称、申报奖种、所属技术领域及项目来源(国家、省各类科研计划、自选课题等);
  2.立项背景及思路;
  3.主要创新点及相关技术内容(包括主要技术参数、国内外同类技术先进性对比等);
  4.知识产权及标准规范情况(发明专利、其他知识产权、国家标准、论文等,行业许可证书等);
  5.客观评价;
  6.应用推广和效益情况(应用转化和推广情况﹤临床医学项目要有典型病例﹥、直接经济效益、间接经济效益、社会效益等);
  7.促进行业科技进步和提高行业竞争力的作用及意义。
  二、版本、格式及长度要求
  项目视频材料应制作成PPT加配音的视频文件,视频格式为wmv,画面比例为4:3。时间长度不超过6分钟。
  三、配音
  自然科学奖、技术发明奖、科学技术进步奖必须由项目前三位完成人之一亲自配音。不得采用其他人员或专业播音员进行配音,不得加入背景音乐。
  四、播放环境
  视频应适合评审现场的播放环境:Windows10操作系统,暴风影音5.92,投影幕比例为4:3。
  五、视频材料名称设置
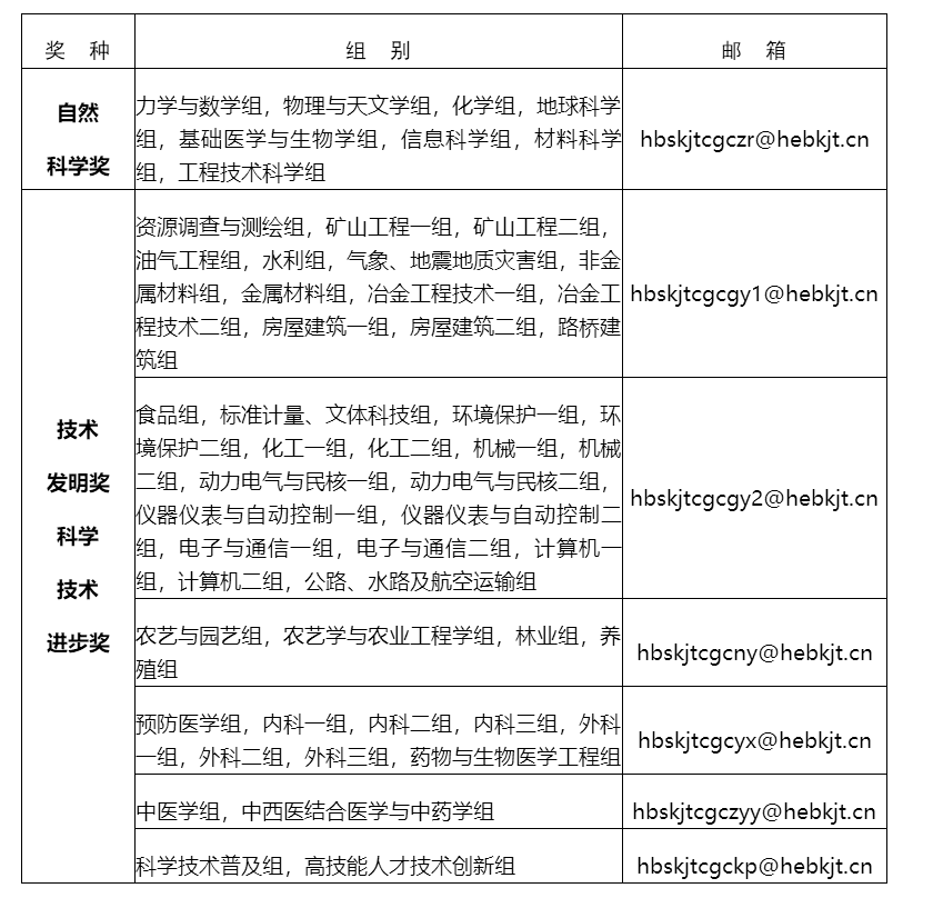
  视频材料文件按照“**组+第一完成人姓名+项目名称+联系人+手机”编写相应文件名,并以此规范名称发到指定邮箱。其中:“**组”为网评结果公告中项目所在的组别。
  六、视频材料提交时间和方式
  请于11月21日17:00前将参评项目的视频材料按照组别发至指定邮箱。不能按时提交视频材料的,视为自动放弃参加行业评审。
图片
  七、其他事项
  请各提名单位(专家)对照“关于2024年度河北省科学技术奖学科专业组网络评审结果的公告”,通知入围行业评审的项目单位或人员进行视频材料制作,并按时上传视频文件。如有问题请与省科技厅联系。

提交视频咨询:18731138396

政策咨询:0311-85816252  86252377

河北省科学技术厅
2024年11月14日

免责声明:本网站所转载的文字、图片与视频资料版权归原创作者所有,如果涉及侵权,请第一时间联系本网删除。

    标签:
相关文章
无相关信息